AG百家乐大转轮-AG百家乐导航_怎么看百家乐走势_全讯网官网 (中国)·官方网站

首頁 / 教學科研 / 正文

中山三院戎利民/何留民團隊提出組織融合水凝膠重塑脊髓損傷微環境穩態促神經再生修復新策略

稿件來源:附屬第三醫院 編輯:談希、盧旖維 審核:孫耀斌 閱讀量:

中大新聞網訊(通訊員何留民)近日,附屬第三醫院腦病中心脊柱外科團隊在國際綜合學術期刊Science Advances(中科院一區Top)發表題為“Integrating hydrogels manipulate ECM deposition after spinal cord injury for specific neural reconnections via neuronal relays”的研究論文。

脊髓是中樞神經系統重要組成部分,損傷后極易造成嚴重的神經功能障礙,具有致殘率高、死亡率高和治療困難等特點,其修復成為當今世界性醫學難題。生物材料近年在改善損傷微環境和促進神經再生上取得令人鼓舞的進展,為脊髓損傷修復帶來新的希望。我院脊柱外科團隊利用多巴胺接枝透明質酸(HADA)并聯合功能短肽HRR構建了拓撲結構、生物活性、生物力學等多模態融合脊髓的超分子水凝膠,能夠負載并緩慢釋放神經營養因子NT3與抗炎藥物姜黃素(Cur),從而改善軸突再生微環境,促進軸突再生和損傷兩端的神經元存活,并且建立了特異性的突觸結構,實現上下行神經纖維重新連接(圖1)。

圖1:HADA/HRR+NT3/Cur水凝膠重塑細胞外基質重建上下行神經聯系

在正常組織中,細胞外基質(extracellular matrix,ECM)為細胞的生存及活動提供適宜的場所,但脊髓損傷后ECM過度沉積形成纖維瘢痕,成為軸突再生的物理屏障。該團隊發現,HADA/HRR水凝膠逆轉了脊髓損傷后纖維化過程,獲得平行排列的結構引導再生軸突生長,而非無規分布的致密瘢痕。進一步研究發現,PDGFRβ+細胞(脊髓損傷后纖維瘢痕主要形成細胞)在HADA/HRR水凝膠干預組呈平行排序方式向水凝膠遷移,而非無干預組的無規遷移。緩釋NT3和Cur后能夠進一步增強ECM重塑效果(圖2)。這提示,HADA/HRR水凝膠通過調控PDGFRβ+細胞行為重塑ECM,為脊髓損傷后纖維瘢痕干預提供了一種創新策略。

圖2:HADA/HRR+NT3/Cur水凝膠調控PDGFRβ+細胞浸潤重塑損傷邊界ECM

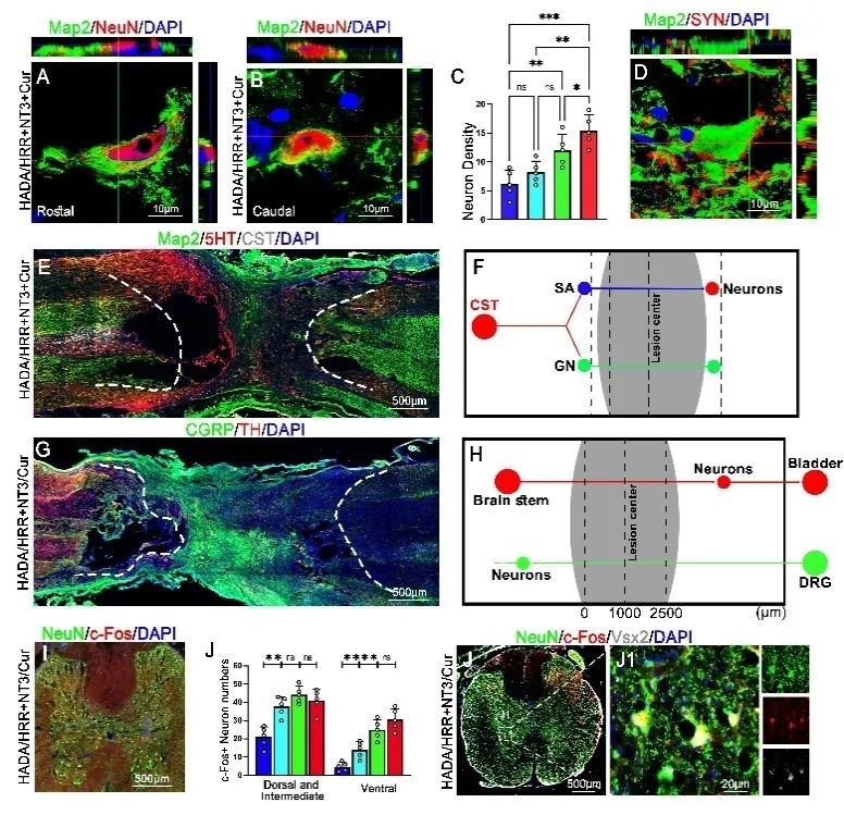
神經元和軸突具有結構和功能的高度異質性,重建的神經結構需實現健康脊髓中特異性的神經聯系,這是功能恢復的關鍵。

在該研究中,HADA/HRR+NT3/Cur水凝膠促進了損傷邊界中間神經元的存活。這些激活的中間神經元作為中繼站,與中斷的上下行神經纖維形成了異質性突觸結構,實現神經聯系的“精準”重建,促進了運動、感覺和膀胱功能恢復。

研究還揭示了HADA/HRR+NT3/Cur 水凝膠增強了損傷兩端V2a神經元存活,并與傳導束神經纖維建立興奮性突觸聯系(圖3),提示激活特定中繼神經元并促進它們整合到神經網絡中對功能恢復的重要性。迄今,脊髓損傷后神經結構再生取得了令人鼓舞的進展,但功能恢復卻遭遇瓶頸。該研究還發現,運動功能恢復與“中繼神經元”數量正相關,這為脊髓損傷修復提供了潛在的干預靶點。

圖3:HADA/HRR+NT3/Cur 水凝膠誘導損傷邊界中間神經元建立異質性神經連接

綜上,該研究提供了一種基于組織融合性水凝膠重塑脊髓損傷微環境穩態促進神經再生與功能恢復的策略,所獲得的結果在比格犬脊髓半橫斷損傷修復中得到驗證。研究同時也揭示了特定神經元亞群在神經結構重建中的作用,以此作為干預靶點,深入探究其連接脊髓傳導束的關鍵機制,將為功能恢復的提供理論依據,推動脊髓損傷再生修復技術的發展。

骨科學科帶頭人戎利民教授、骨科何留民研究員為通訊作者,脊柱外科碩士研究生譚贊、肖隆有和馬君武為共同第一作者。該研究獲得了國家自然科學基金(32271417,32071354,U22A20297),廣東省科技創新戰略專項粵港科技創新聯合資助項目(2021A0505110007),廣東省自然科學基金-杰出青年項目(022B1515020083),廣州市重點研發計劃(202206060002,202206060003)等基金的資助。

論文鏈接:https://www.science.org/doi/10.1126/sciadv.ado9120

博彩百家乐五2013124预测| 百家乐如何睇路| 百家乐官网投注玩多少钱| 百家乐官网专用| 真人赌钱| 信誉百家乐平台| 石门县| 百家乐积分| 百家乐好多假网站| bet365体育在线注册| 免费百家乐官网计划软件| 堆龙德庆县| 百家乐博彩网址| 订做百家乐官网桌子| 鼎盛娱乐城开户| 皇冠百家乐赢钱皇冠| 百家乐官网斗地主下载| 优博娱乐城| 线上龙虎| 财神百家乐的玩法技巧和规则| 澳门百家乐官网庄闲和| 大发888 大发888官网| 百家乐购怎么样| 百家乐官网在线娱乐场| 博彩通排名| 全讯网百家乐的玩法技巧和规则 | 百家乐如何买大小| 百家乐官网庄闲和的倍数| 万豪娱乐网| 百家乐透明出千牌靴| 木棉百家乐官网的玩法技巧和规则| 青神县| 大发888娱乐游戏外挂| 百家乐ipone| 百家乐官网赌经| 永胜博| 威尼斯人娱乐城澳门威| 百家乐分析博彩正网| 百家乐官网技巧| 网络百家乐官网公式打法| 百家乐官网视频游戏平台|