AG百家乐大转轮-AG百家乐导航_怎么看百家乐走势_全讯网官网 (中国)·官方网站

首頁 / 教學科研 / 正文

中山眼科中心袁進教授團隊建立工程化外泌體可溶性微針角膜炎癥干預新策略

稿件來源:中山眼科中心 編輯:盧旖維 審核:孫耀斌 閱讀量:

中大新聞網訊(通訊員李賽群、唐艷麗)角膜是維持清晰視覺的前提和基礎,化學性外傷、免疫性疾病引起的炎癥反應導致傷口愈合延遲,破壞角膜正常結構與功能,嚴重者如角膜堿性化學傷導致失明,嚴重威脅患者視力健康?,F有的臨床治療方法存在諸多局限性,促使研究者不斷探索高效、安全的創新療法。

近期,中山大學中山眼科中心袁進教授團隊,成功構建了具有靶向抗炎作用的工程化外泌體,創新性的與可溶性微針給藥體系相結合,顯著抑制角膜堿燒傷導致的炎癥反應,改善角膜堿燒傷預后。研究成果近日以題為“Engineered Mesenchymal Stromal Cell Exosomes-Loaded Microneedles Improve Corneal Healing after Chemical Injury”發表在國際知名學術期刊ACS Nano(中科院Top一區)。

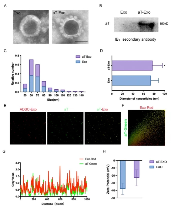
研究團隊通過基質金屬蛋白酶(MMPs)可切割肽鏈將抗TNF-α抗體(aT)連接于脂肪間充質干細胞外泌體(ADSC-Exo)表面構建工程化外泌體(aT-Exo),通過電鏡、免疫熒光共定位、納米流式及Zeta電位檢測等方法檢測aT-Exo的特征(圖1)。

圖1. aT-Exo的構建、形貌及性能表征

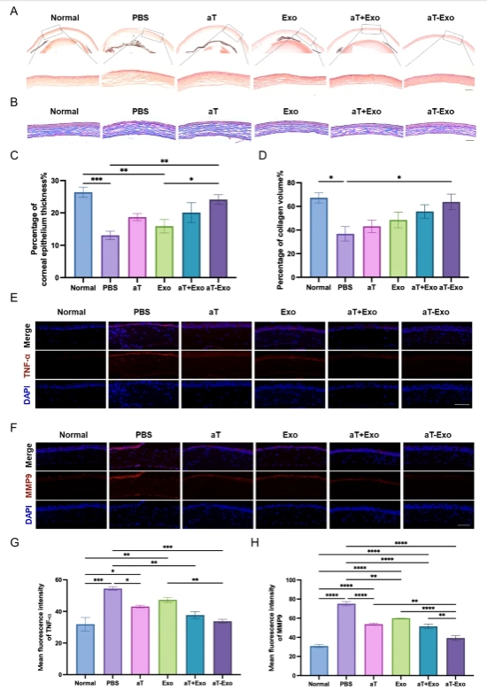
構建小鼠角膜堿燒傷模型,結膜下注射aT-Exo,動態分析證實抗TNF-α抗體修飾的工程化外泌體制備技術,提高aT利用率同時,增強外泌體抗炎特異性,顯著下調堿燒傷角膜炎癥損害并促進角膜損傷修復(圖2)。

圖2. aT-Exo通過抑制炎癥減輕角膜化學損傷

在角膜上皮細胞與M1型巨噬細胞共培養體系中,aT-Exo可以通過促進巨噬細胞M2型極化,顯著降低共培養體系中的TNF-α、MMP9、IL-6和IL-1β表達(圖3)。

圖3. aT-Exo通過抑制炎癥因子的釋放保護角膜上皮細胞

為了克服傳統眼局部給藥,組織穿透性和生物利用度低的局限性,研究團隊采用聚乙烯醇(PVA)構建微針(MNs)陣列,實現工程化外泌體跨角膜上皮遞送。顯示載外泌體微針具有足夠的強度有效穿進角膜基質層,相比于傳統給藥方式,MNs具有更高的角膜藥物利用率和更長的藥物釋放時間,實現外泌體的靶向遞送(圖4)。

圖4.MNs的構建和跨角膜上皮藥物遞送評價

小鼠角膜堿燒傷動物模型中,aT-Exo分別通過滴眼液(E-Drop)、結膜下注射(E-Conj)和微針(E-MN)形式進行給藥,結果顯示MNs遞送系統能夠有效提高外泌體的生物利用度,增強角膜炎癥控制效果(圖5)。

圖5. MNs遞送aT-Exo干預小鼠角膜堿燒傷

該研究通過構建aT-Exo,靶向抑制角膜堿燒傷引起的炎癥反應,促進角膜的修復和再生,結合構建的PVA-MNs實現外泌體的精確和持續角膜遞送,展示了工程化外泌體干預角膜炎癥相關疾病的臨床應用前景,同時證實微針技術在眼部生物活性納米藥物遞送中的潛力 (圖6) 。

圖6. 裝載工程化外泌體(aT-Exo)的微針體系效果機制模式圖

中山大學中山眼科中心、眼病防治全國重點實驗室為第一單位,中山眼科中心袁進教授、李賽群副主任醫師和香港大學劉璐教授為共同通訊作者,中山眼科中心余菲博士后、趙軒副研究員和汪倩博士后為共同第一作者。

論文鏈接:https://doi.org/10.1021/acsnano.4c00423

真人百家乐现金游戏| 网上百家乐官网真实度| 百家乐官网微笑玩法| 娱乐城百家乐高手| 大英县| 乐享百家乐官网的玩法技巧和规则| 做百家乐网上投注| bet365维护| 澳门百家乐官网看路博客| 百家乐庄闲点| 澳门百家乐官网破解方法| 澳门百家乐送彩金| 精英娱乐城开户| 玩百家乐官网有几种公式| 大发888真人 新浪微群| 百家乐官网真人游戏| 模拟百家乐的玩法技巧和规则| 波音百家乐官网现金网投注平台排名导航 | 百家乐官网高手怎么下注| 百家乐博赌场娱乐网规则| 琼结县| 百家乐筹码14克| 百家乐官网正规站| 百家乐官网号论坛博彩正网| 百家乐币| 澳门百家乐官网免费开户| 威尼斯人娱乐城代理开户| 济州岛百家乐官网的玩法技巧和规则| 衡阳县| 澳门百家乐备用网址| 新葡京| 大发888娱乐城游戏lm0| 路虎百家乐官网的玩法技巧和规则 | 大众百家乐的玩法技巧和规则| 网上百家乐官网游戏玩法 | 豪门国际娱乐城| 克拉克百家乐的玩法技巧和规则 | 百家乐网站开户| 真人百家乐官网什么平台| 普宁市| 百乐坊娱乐城噢门|