中大新聞網廣州4月15日電(通訊員廖思媚)2021年度廣東省科學技術獎獲獎項目今天在廣東省科技創新大會公布,我校共獲得25項獎勵。其中,以第一完成單位獲獎17項,包括一等獎7項、二等獎10項;作為參加單位獲獎8項。獲獎總數、一等獎、二等獎獲獎數均列各申報單位之首。
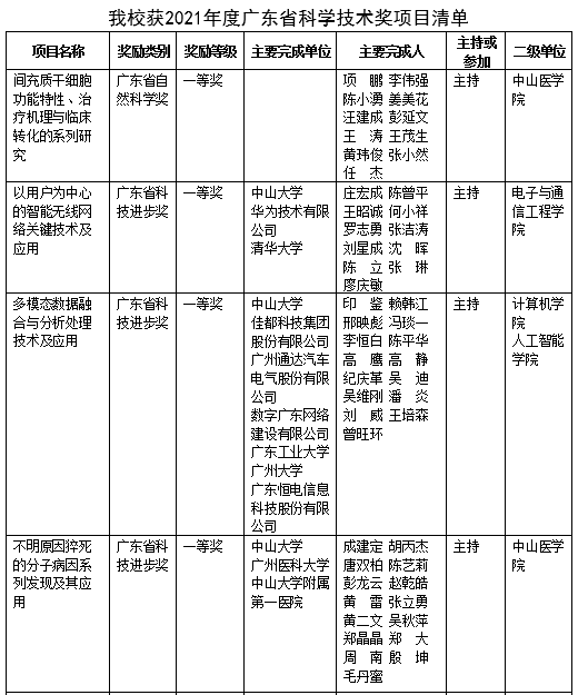
中山醫學院項鵬教授牽頭完成的“間充質干細胞功能特性、治療機理與臨床轉化的系列研究”項目獲得廣東省自然科學獎一等獎。項鵬教授研究團隊聚焦間充質干細胞(MSC)的治療機理與精準治療,系統解析了MSC的分子標志、發育譜系與功能特性,發現了適合不同組織損傷修復的MSC功能亞群;揭示了MSC多維度、多靶點的損傷修復機制,建立了MSC精準靶向治療新策略;證明了MSC治療移植排斥疾病的安全性與有效性,發現其治療有效的關鍵靶點。研究成果為發現MSC功能亞群、揭示MSC治療機理、精準選擇適應癥提供了新思路和新策略,具有重要的理論意義與應用前景。
電子與通信工程學院陳曾平教授團隊與華為技術有限公司莊宏成團隊合作,牽頭完成的“以用戶為中心的智能無線網絡關鍵技術及應用”項目獲得廣東省科技進步獎一等獎。移動通信系統的驅動力在于用戶體驗和網絡性能及成本的不斷優化。針對系統自適應優化技術解決驅動力但難于保障用戶體驗和網絡穩定的難題,項目提出了層次智能化網絡架構,并在該架構下首創基于網絡狀態認知和參數空間研究的多用例多目標聯合優化方法,解決了網絡穩定性問題;首創端管智能協同系列方案,實現了全場景的用戶體驗;提出層次配置和自適應信道編解碼方法,分別降低整網能耗和設備成本。提出的智能感知系列方案,為動態配置和端管智能協同提供了決策依據。項目獲授權發明專利52項,10項提案被3GPP標準采納,創新成果在移動終端、無線基站等無線產品實現規模商用,2018年至2020年新增銷售額超過100億元,帶來了巨大經濟和社會效益。
計算機學院、人工智能學院印鑒教授牽頭完成的“多模態數據融合與分析處理技術及應用”項目獲得廣東省科技進步獎一等獎。海量數據隱含著巨大價值,具有廣闊的應用前景。項目系統深入地研究了海量多模態數據融合與分析處理的理論、方法與技術,取得了以下主要創新成果:提出數據拼圖概念,并基于數據拼圖,提出多模態數據融合的有關新理論與方法,有效解決了多模態數據的全方位認知與融合問題;提出一系列基于增量大數據的新型數據分析與挖掘方法,大幅提升了多模態數據分析的質量與效率;構建基于人工智能賦能的多模態數據管理架構并研發了相關支撐算法,實現了可移植、可定制的高效數據管理框架與技術體系。項目成果在“公共交通”、“智能安防”、“智慧政務”等行業落地,也在疫情防控領域、粵東西北等地得到推廣應用,取得了顯著的經濟與社會效益。
中山醫學院成建定教授牽頭完成的“不明原因猝死的分子病因系列發現及其應用”項目獲得廣東省科技進步獎一等獎。青壯年不明原因猝死綜合征(SUNDS)病因不明,嚴重威脅著人們的生命安全。項目闡明了中國人SUNDS流行現況、危險因素及若干形態學特征,首次建立了SUNDS分子病變譜,實現了部分SUNDS精準分子病因診斷,解析了SUNDS發生的一系列新機制,拓展完善了猝死機制的功能學診斷技術體系。代表性成果發表于專業主流學術期刊,獲得國家發明專利,出版學術專著。成果應用于不明原因猝死相關命案的法醫學精準死因鑒定,在部分疑難復雜、社會影響重大案件的鑒定中發揮了關鍵作用;成果還被應用于臨床猝死高危患者的早期識別和危險分層,挽救了家族性猝死高危患者的生命;項目在促進依法治國、保障公共安全、維護社會穩定、促進人類健康中取得了良好的社會效益。
腫瘤防治中心馬駿教授牽頭完成的“鼻咽癌綜合診療方案的創立與臨床應用”項目獲得廣東省科技進步獎一等獎。項目圍繞廣東高發的鼻咽癌,開展原創性研究取得如下成果:提出準確的臨床分期診斷新標準和聯合分子指標的預后預測系統,將預測準確性提高了18%,能夠篩選出高風險患者,避免了30%患者的治療不足或過度治療;首創可量化、導航式的“減少下半頸和頜下區照射”個體化放射治療新技術,顯著降低了甲狀腺功能減退和嚴重口干等后遺癥的發生率,提高患者的生活質量;創立高效、低毒的中晚期鼻咽癌放療前“吉西他濱+順鉑雙藥”新方案,生存率提高了8%,嚴重毒副作用降低了10%,成為全世界首選的治療方案。項目通過制定指南、編寫教科書及主辦國內外會議進行推廣,在北京協和醫院和解放軍總醫院(301)等國內132家和哈佛大學麻省總醫院、法國Gustave-Roussy癌癥中心等國外19家知名醫院推廣應用,受益患者達4.5萬人/年。
附屬第一醫院何曉順教授牽頭完成的“無缺血器官移植的發明與臨床應用”項目獲得廣東省科技進步獎一等獎。器官缺血損傷是影響移植預后的最重要因素。何曉順團隊研制出全球首臺體外多器官維護系統,為離體器官供血供氧,并全面革新移植手術方式,國際首創無缺血移植技術,術后肝損傷指標ALT較傳統技術降低77.7%,缺血損傷相關嚴重并發癥發生率為0,1年生存率提高了9.8%。相繼開展國際首例無缺血腎臟移植術、首例無缺血心臟移植術。世界移植協會主席等認為無缺血器官移植技術“是器官移植歷史上的一個里程碑”,“器官移植將進入‘熱移植’時代”。
孫逸仙紀念醫院林天歆教授牽頭完成的“膀胱癌微創精準診療體系建立與推廣應用”項目獲得廣東省科技進步獎一等獎。林天歆教授團隊長期致力于膀胱癌精準診療技術的創新和應用研究,取得了如下創新性成果:研發尿液無創診斷膀胱癌新技術,實現早診、復發監測和術前危險度分層,已轉化應用于臨床;建立膀胱癌術前精準腫瘤分期體系,準確預判淋巴轉移和肌層浸潤,指導手術切除范圍;建立膀胱癌微創精準治療整體方案,研發國產腹腔鏡手術機器人,提高我國膀胱癌微創手術水平;制定膀胱癌藥物治療的“中國方案”,發現轉移耐藥的新治療靶點。上述成果被《中國膀胱癌診斷治療指南》采納。國內30多個省市600多家醫院推廣應用該膀胱癌技術體系,全方位提升我國膀胱癌精準診療水平,顯著提高膀胱癌患者生活質量和生存率,取得良好的社會和經濟效益。
廣東省科學技術獎是廣東省科學技術領域的最高獎項,代表廣東省科學技術的最高水平。2021年度全省共評選出廣東省科學技術獎180項,其中特等獎3項、一等獎48項、二等獎125項,科技合作獎4人。






文稿終審:科學研究院 程曉