中大新聞網訊(通訊員周琦)研究肝癌細胞的代謝重編程,對于闡明肝癌細胞的代謝調控機制并探索對應靶點治療具有重要意義。近日,中山大學附屬第三醫院郭云蔚教授團隊等在Cancer Research上發表題為“PTTG1 reprograms asparagine metabolism to promote hepatocellular carcinoma progression”的研究論文,發現在肝臟癌變及進展過程中,垂體腫瘤轉化基因1(Pituitary tumor transforming gene 1, PTTG1)通過上調天冬酰胺合成酶(Asparagine synthase, ASNS)介導的天冬酰胺代謝,激活mTOR通路,從而促進肝癌細胞增殖及肝癌的進展。
肝癌組織重新調整其代謝過程,滿足并維持肝癌細胞增殖的能量和代謝需求。ASNS催化天冬氨酸轉化為天冬酰胺,滿足腫瘤細胞對天冬酰胺的需求。PTTG1是一種垂體衍生的轉化基因,被認為對維持正常細胞周期調控有著重要作用,在腫瘤中的研究證實是一種參與增殖和代謝的原癌基因。團隊前期研究通過轉錄組學篩選出PTTG1是肝癌組織中上調最明顯的基因之一,但具體的作用及機制尚不明確。因此,探究PTTG1在肝癌發生發展過程中的具體作用及調控機制,對探索肝癌治療的新靶點至關重要。
郭云蔚教授團隊通過研究發現,PTTG1的高表達是肝細胞癌包括乙肝相關性肝細胞癌發生發展中重要的促進因素之一。HBx通過與PTTG1結合促進PTTG1的表達以及入核,并通過PTTG1發揮致癌作用。PTTG1通過與ASNS啟動子區域結合上調ASNS的表達,并進一步上調天冬酰胺代謝,激活mTOR通路,從而促進肝癌細胞增殖及肝癌的進展。

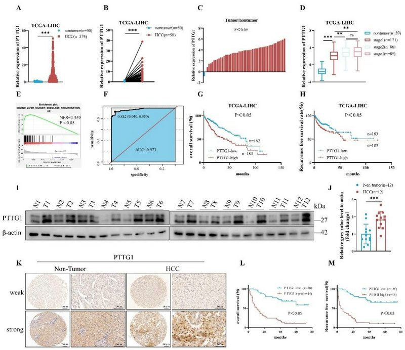
圖1 PTTG1在肝細胞癌中表達升高
團隊通過TCGA數據庫發現PTTG1在肝細胞癌包括乙肝相關性肝癌中表達明顯升高,并進一步在人肝癌組織樣本及組織芯片中發現PTTG1蛋白表達升高(圖1)。因此,團隊構建了PTTG1-/-小鼠,在DEN誘導的小鼠肝癌模型中,PTTG1-/-小鼠肝癌的發生發展受到了顯著的抑制。由于乙肝病毒感染仍是我國肝癌患者最主要的病因之一,而HBx在HBV致癌過程中發揮了重要的作用。因此,團隊進一步通過HBx轉基因小鼠與PTTG1-/-小鼠交配構建了過表達HBx和PTTG1敲除的小鼠。無論是在HBx誘導的小鼠自發性肝癌模型,還是低劑量DEN誘導的小鼠肝癌模型中,PTTG1-/-小鼠肝癌的發生發展均受到了顯著抑制。在體內及體外實驗中,通過Co-IP、分子對接、非靶向代謝組學、雙熒光素酶報告基因、染色質免疫沉淀等實驗深入探討機制發現,HBx與PTTG1結合促進PTTG1的表達及核定位。PTTG1通過與ASNS啟動子區域結合上調ASNS的表達,并進一步上調天冬酰胺代謝,激活mTOR通路,從而促進肝癌細胞增殖及肝癌的進展(圖2)。這一研究成果闡明了肝細胞癌癌變過程中,代謝重編程的新機制,揭示了PTTG1通過ASNS介導的天冬酰胺代謝激活mTOR通路促進肝細胞癌的發生發展,為肝細胞癌的防治提供了新的理論基礎及潛在的治療靶點。

圖2 機制示意圖 PTTG1通過與ASNS啟動子區域結合上調ASNS的表達,并進一步上調天冬酰胺代謝,激活mTOR通路,促進肝癌細胞增殖及肝癌的進展
郭云蔚教授的博士生周琦為論文的第一作者,郭云蔚教授為通訊作者,中山大學附屬第三醫院為論著的第一作者單位及通訊作者單位。該研究獲國家自然科學基金面上項目、廣州市科技計劃項目支持。
論文鏈接:https://aacrjournals.org/cancerres/article-abstract/doi/10.1158/0008-5472.CAN-22-3561/726351/