中大新聞網訊(通訊員陳永明)三級淋巴結(Tertiary lymphoid structures,TLS)具有與次級淋巴器官類似的結構和功能,也稱為異位淋巴組織,通常在慢性炎癥組織中形成。TLS包含由大量T細胞包圍B細胞組成的細胞團。B細胞作為抗原遞呈細胞能在原位將處理后的抗原呈遞給T細胞,進一步增強T殺傷腫瘤能力。最近研究表明,在腫瘤部位出現TLS與腫瘤患者良好預后有關。這說明TLS與腫瘤患者預后有著密切關系,促進TLS形成可望成為抑制腫瘤生長的一種治療新策略。然而TLS自然形成過程緩慢且不可控,如何快速和可控的誘導在腫瘤中形成TLS是一個挑戰。
近日,中山大學材料科學與工程學院陳永明教授和劉利新教授團隊報道了通過納米顆粒疫苗(pECM)加速腫瘤中TLS的形成來抑制腫瘤生長的研究(圖1)。本研究采用被FDA批準作為食品添加劑的植物來源單寧酸作為遞送載體,采用激活B細胞的TLR-9激動劑CpG和激活T細胞的STING激動劑Mn2+作為佐劑;選用鼻咽癌(Nasopharynx cancer,NPC)患者持續表達的蛋白EBNA1作為抗原;利用快速納米復合技術(Flash nanocomplexation,FNC)制備出尺寸約100納米的pECM。

圖1. pECM納米疫苗通過促進TLS的形成來治療鼻咽癌示意
為了評價納米疫苗的抗腫瘤效果,作者首先構建了模擬鼻咽癌小鼠模型,并使用不同組成的納米疫苗進行治療(圖2)。相比于游離疫苗和單佐劑納米疫苗而言, pECM可更有效的抑制腫瘤生長并明顯延長小鼠生存時間。抗腫瘤機制研究表明,pECM在激活發揮效應功能的T細胞上更有優勢。在動物模型外周血中,pECM治療組產生了由CD8+ T 和CD4+ T 細胞表達的最高數量IFN-γ, TNF-α 和IL-2 細胞因子。ELISPOT檢測脾臟淋巴細胞產生IFN-γ的細胞數量也表明pECM治療組在激活細胞免疫上優于對比組。

圖2. 腫瘤治療與血脾細胞免疫反應(A)小鼠注射鼻咽癌腫瘤細胞、接種疫苗時間和測量指標評估時間表;(B)不同治療組小鼠腫瘤生長曲線;(C-E)外周血中分泌細胞因子T細胞比例;(F)ELISPOT檢測脾臟淋巴細胞產生IFN-γ的細胞數量。
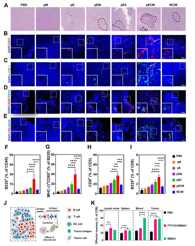
為進一步探究為何pECM疫苗在激活T細胞方面更有優勢,該研究采用HE染色和免疫熒光染色對腫瘤微環境進行分析(圖3)。結果表明,在pECM治療的小鼠腫瘤中有數量多并且面積大的浸潤淋巴細胞團,說明了形成了TLS。并且,觀察到正常化的腫瘤血管和淋巴管,以及有大量淋巴細胞圍繞高內皮靜脈的形成。這些脈管系統正常化可降低腫瘤間質壓力,反過來促進外周循環的淋巴細胞浸潤腫瘤,形成由大量B細胞包裹T細胞的TLS。為探究腫瘤中TLS形成后引起的變化,該研究采用流式細胞儀分析得出腫瘤中TLS形成后引起具有殺傷作用的CD8+T細胞比例增加,以及作為專職抗原遞呈細胞CD80+MHCll+B細胞比例增加。尤其值得注意的是,作為B細胞將抗原呈遞給T細胞的直接證據,B220+CD8+T細胞比例較對照組顯著增多,表明了腫瘤TLS中T細胞、B細胞存在相互作用。進一步該研究采用淋巴細胞抑制劑FTY720抑制次級淋巴器官的淋巴細胞外排,在腫瘤局部給予抗原刺激后,腫瘤中發揮效應記憶T細胞的比例沒有明顯下降,表明腫瘤中TLS形成后可獨立于外周次級淋巴器官發揮刺激T細胞的作用。

圖3. TLS的形成、腫瘤微環境中B細胞和T細胞激活(A)不同治療組腫瘤浸潤淋巴細胞HE照片;(B-E)不同治療組腫瘤免疫熒光照片;(F-I)腫瘤微環境中B細胞、T細胞以及B-T細胞相互作用比例;(J)腫瘤內TLS發揮抗腫瘤示意圖;(K)TLS、次級淋巴器官和外周血中效應記憶T細胞比例。
這項工作揭示了雙佐劑納米疫苗通過誘導腫瘤部位脈管系統正常化和腫瘤部位產生趨化因子進而招募成熟的T細胞、B細胞浸潤腫瘤,縮短了瘤內TLS的形成時間。TLS可以獨立于外周次級淋巴器官發揮作用,增強局部抗腫瘤免疫反應,從而抑制腫瘤生長。這個治療理念也在模擬鼻咽癌小鼠模型中得到證實,并展現出延長癌癥小鼠模型生存期的效果。此外,制備納米疫苗的材料具有簡單和生物相容等優勢,表明該納米疫苗具有良好的臨床應用前景。
相關論文以“Nanovaccines Fostering Tertiary Lymphoid Structure to Attack Mimicry Nasopharyngeal Carcinoma”為題目于2023年4月14日發表在ACS Nano上。中山大學材料科學與工程學院博士研究生溫禎福為第一作者,劉利新教授、陳永明教授為共同通訊 作者。