中大新聞網訊(通訊員羅文靜)視神經脊髓炎譜系疾病(NMOSD)是一種由免疫介導的中樞神經系統(CNS)脫髓鞘疾病。迄今為止,仍然缺乏有效的治療手段促進NMOSD受損神經再生修復,延緩疾病進展。髓鞘再生有助于恢復軸突神經沖動傳導,改善疾病預后,可作為NMOSD受損神經再生修復的潛在治療策略。
近日,中山大學附屬第三醫院腦病中心邱偉、湯常永團隊在國際神經科學經典期刊GLIA(中科院醫學大類1區,TOP期刊,IF 8.07)發表了題為“Remyelination in neuromyelitis optica spectrum disorder is promoted by edaravone through mTORC1 signaling activation”的研究論文。研究借助多種NMOSD實驗動物模型,從細胞、動物及人體腦組織標本等層面,探尋并驗證了可促進髓鞘再生的治療策略。
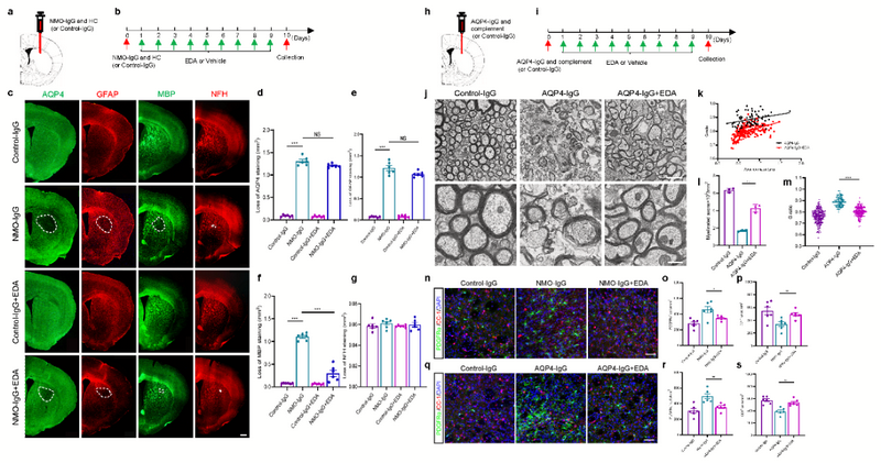
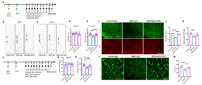
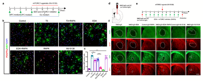
研究發現,在體外條件下,傳統氧自由基清除劑依達拉奉(EDA)可促進少突膠質前體細胞(OPC)向成熟少突膠質細胞(OL)分化及受損髓鞘再生(圖1)。隨后在在體條件下,分別通過來源于NMOSD患者的純化NMO-IgG及對小鼠AQP4胞外域(E5415B)特異的單克隆AQP4-IgG構建小鼠腦實質局部注射模型,驗證EDA的髓鞘再生作用(圖2)。在此基礎上,通過預破壞小鼠BBB后連續腹腔注射NMO-IgG構建NMOSD全身模型,進一步發現EDA可通過減少脊髓髓鞘損傷改善NMOSD小鼠運動功能障礙(圖3)。NMOSD患者活檢腦組織中哺乳動物雷帕霉素靶蛋白復合物1(mTORC1)活性下降(圖4)。使用mTORC1抑制劑雷帕霉素(RAPA)及激動劑NV-5138調控信號通路活性,發現EDA可能通過激活mTORC1促進損傷髓鞘的再生修復(圖5)。
綜上,課題組較系統地研究了EDA對NMOSD髓鞘再生的作用及分子機制,為NMOSD的神經再生治療提供了新的思路,也為下一步開展EDA藥物臨床試驗奠定了理論基礎。

圖1:EDA促進OPC向成熟OL分化(a-d);EDA促進OPC-納米纖維共培養體系髓鞘形成(e-j);EDA促進NMOSD器官型腦片髓鞘再生(k-m)

圖2 :EDA促進NMOSD腦實質局部注射模型小鼠髓鞘再生(a-g);電鏡示EDA使有髓軸突數量增多,新生髓鞘厚度增加(h-m);EDA促進NMOSD局部模型小鼠病變中OPC向成熟OL分化(n-s)

圖3:步態分析及疲勞轉棒試驗提示EDA改善NMOSD全身模型小鼠運動功能障礙(a-h);EDA減少NMOSD全身模型小鼠脊髓髓鞘損傷及OL丟失(i-m)

圖4:與對照者相比,NMOSD患者活檢腦組織中mTORC1活性下降

圖5 :EDA激活mTORC1信號通路促進OPC向成熟OL分化(a-c);抑制mTORC1通路逆轉EDA促髓鞘再生作用(d-f)

圖6:EDA通過激活mTORC1信號通路促進NMOSD髓鞘再生的機制示意圖
該論文通訊作者為邱偉教授與湯常永副研究員。第一作者為博士研究生羅文靜和博士研究生徐輝明。美國Mayo clinic伍龍軍教授,清華大學崔亞雄博士后等為論文共同作者,日本慶應義塾大學Yoichiro Abe教授等對研究給予了支持。
中山大學附屬第三醫院腦病中心神經免疫亞專科經過數十年的發展,已成為國內有影響力的亞專科。神經免疫團隊近年來在NMOSD等多個研究方向上屢獲進展,該研究成果將進一步推動NMOSD等神經免疫疾病臨床與基礎研究。