中大新聞網訊(通訊員黃玉梅)基因表達的進化在生物適應中起到重要作用。基因表達同時受順式作用元件(cis-acting elements)和反式作用因子(trans-acting elements)的調控。順式作用因子(如啟動子、增強子)變異引起的表達改變被認為是物種間表型進化的主要原因之一;而反式作用因子(如轉錄因子和非編碼小RNA)通常受到相互拮抗的基因多效性作用,被認為是進化保守的。由于基因多效性廣泛存在、順式和反式作用的效應經常相互補償,基因特異的反式作用對物種間進化的貢獻仍不清楚。目前常用的研究手段中,基于雜交F1代的等位基因特異性表達(allele-specific expression, ASE)研究無法區分單個調控元件的作用,而表達數量性狀位點(expression quantitative trait loci, eQTL)研究難以準確定位引起表達差異的因果變異,因此研究單個反式作用因子在物種間基因表達進化中的作用仍存在一定困難。
中山大學生命科學學院唐恬教授課題組以常見的反式作用因子microRNA(miRNA)為研究對象,發現果蠅屬快速進化的miR-983通過時空特異的表達調控,貢獻于姐妹種黑腹果蠅(Drosophila melanogaster)和擬果蠅(D. simulans)間精子發生的基因表達差異及精子表型差異。該結果揭示了反式作用因子減少基因多效性的分子機制,為揭示自然選擇驅動下單個反式作用因子對表型進化的貢獻提供了實證。
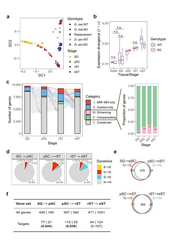
該研究利用基于CRISPR/Cas9技術的基因敲除、基因替換和精巢轉錄組測序,拆分了單個反式作用因子miR-983及遺傳背景差異對黑腹果蠅與擬果蠅之間表達進化的貢獻,發現盡管遺傳背景效應占主導且與miR-983的效應負相關,但是miR-983的效應確實增加了物種間基因表達的分歧。進一步對精子發生過程中的不同細胞類型進行單包囊轉錄組測序(single-cyst RNA-seq),發現精子發生相關的特定功能基因在歧化選擇或多樣化選擇下時空特異地獲得或丟失miR-983調控(圖1),有助于減少拮抗的基因多效性。有意思的是,在基因表達變化最為劇烈的圓形精細胞時期,miR-983效應的強度最弱但獲得miR-983調控的基因數目最多,暗示miR-983的調控特異性取決于發育過程中的基因表達動態。

圖1. miR-983在果蠅精子發生過程中的調控動態
此外,研究還發現在黑腹果蠅中敲除miR-983會導致精子變短并降低其在精子競爭中的防御能力,而在擬果蠅中敲除miR-983上述特征并沒有發生顯著改變,這可能與精子長度在兩個物種中受到不同程度的渠化作用相關。同時,該研究鑒定了一批基因表達在特定時期受正選擇的基因,為后續研究果蠅精子表型進化的分子機制提供了潛在靶點。
該研究成果“Spatiotemporal Regulation of a Single Adaptively Evolving Trans-Regulatory Element Contributes to Spermatogenetic Expression Divergence in Drosophila”近日發表在Molecular Biology and Evolution學術期刊上。生命科學學院博士生黃玉梅為論文第一作者,唐恬教授為通訊作者。該研究得到了國家自然科學基金等項目資助。