中大新聞網訊(通訊員唐雪飛)與瓢蟲近緣的甲蟲大多以真菌為食,而瓢蟲約70%的種類捕食蚜蟲、蚧蟲等半翅目胸喙亞目的昆蟲,瓢蟲如何進化出肉食性?近年來,中山大學生態學院龐虹教授團隊對本地和引進的天敵瓢蟲開展了系統的基因組學研究(Chen et al., 2020, BMC Genomics; Li et al., 2021, BMC Biology; Li et al., 2021, BMC Genomics)。近日,該團隊在國際學術期刊BMC Genomics上發表了題為“Genomic insight into the scale specialization of the biological control agent Novius pumilus (Weise, 1892)”的研究論文。該研究以小短角瓢蟲Novius pumilus為例,從基因組層面詳細闡述了短角瓢蟲屬瓢蟲對吹綿蚧類害蟲的適應機制。
小短角瓢蟲隸屬于瓢蟲科短角瓢蟲屬,為吹綿蚧屬Icerya害蟲的天敵,原產于東亞,曾被引進到西班牙、秘魯和密克羅尼西亞群島等地進行埃及吹綿蚧、柑橘吹綿蚧和銀毛吹綿蚧等害蟲的生物防控,具有重要的生態和經濟價值。小短角瓢蟲在我國南方屬于常見的本地種,對當地的環境有較強的適應性,相較于其他引入的天敵,不存在物種入侵的風險,對于我國吹綿蚧類害蟲的生物防控具有良好的應用前景。然而,目前我們對于該屬瓢蟲取食和適應吹綿蚧類害蟲相關的機制仍缺乏了解,限制了其在生物防控中的應用。

小短角瓢蟲(龐虹攝,中山大學康樂園,2005年)
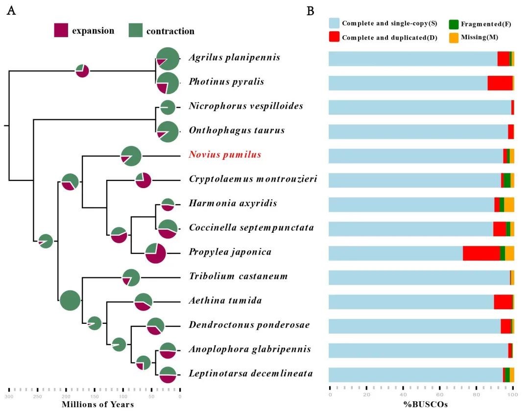
為填補這一空白,研究團隊首先測定并組裝了高質量的小短角瓢蟲的全基因組序列,并與其它幾種食性相對較廣的瓢蟲(七星瓢蟲、異色瓢蟲、龜紋瓢蟲和孟氏隱唇瓢蟲)進行比較基因組分析。研究結果顯示,與其它食性相對較廣的瓢蟲相比,小短角瓢蟲中一些與化學感受、免疫和消化相關的基因家族顯著擴張且部分位點受到了正選擇。此外,擴張基因家族的GO富集也集中在與化學感受和消化相關的功能。
以往的研究表明,這些功能基因通常與捕食性甲蟲的取食和適應相關,如利用化學感受器尋找合適的食物、消化酶分解食物、而取食不同食物時免疫反應也不同,因此研究者們推測這些基因家族可能對小短角瓢蟲取食和適應吹綿蚧具有重要作用。

圖1 小短角瓢蟲與其他甲蟲基因家族的擴張收縮統計(左)與基因組完整度(右)
為進一步探究小短角瓢蟲取食和適應吹綿蚧過程中的分子調控機制,研究團隊分別對喂食和不喂食吹綿蚧的小短角瓢蟲進行轉錄組測序和比較分析。結果表明,那些顯著擴張且受到正選擇的基因家族中的許多基因在取食吹綿蚧時顯著差異表達,進一步佐證了上述基因在小短角瓢蟲取食和適應吹綿蚧中所發揮的關鍵作用。值得一提的是,昆蟲可能經常面臨來自獵物的微生物,如病原菌等的挑戰(即“細菌挑戰”),相應地,昆蟲也演化出了強大的免疫系統來應對。與其他幾種瓢蟲相比,小短角瓢蟲的LRR 和GILT基因家族顯著擴張,且在幼蟲和成蟲取食吹綿蚧時均被發現顯著上調,這些免疫系統的增強可有助于小短角瓢蟲應對吹綿蚧表面或腸道內的微生物引起的不利影響。相比之下,孟氏隱唇瓢蟲在取食天然獵物粉蚧時相比取食其它食物,多個免疫效應器基因大幅上調。這些差異可能表明不同瓢蟲類群在取食獵物時存在物種特異性的免疫響應機制。
另外,小短角瓢蟲的幼蟲在取食吹綿蚧時,其上調的差異表達基因主要富集在與化學感受、解毒、免疫和消化等功能;而成蟲中差異表達的基因相對較少,主要與免疫功能相關。說明它們可能采用不同的機制來應對來自獵物的脅迫。

圖2 幼蟲喂食與不喂食埃及吹綿蚧時相關功能基因的差異表達情況

圖3 成蟲喂食與不喂食埃及吹綿蚧時相關功能基因的差異表達情況
中山大學博士生唐雪飛和黃羽豪為該論文的共同第一作者,生態學院龐虹教授為該論文的通訊作者。李浩森特聘副研究員、楊宇晨副教授、瓢蟲生態與進化實驗室的其他成員以及來自澳大利亞昆士蘭大學的李恩鋒同學亦參與了本研究。本研究得到了國家自然科學基金(31970439)、廣州市科技計劃項目(201904020041、202102020818)和廣東省基礎與應用基礎研究(2021A1515011051)的資助。
論文鏈接: https://previewbmcgenomics.biomedcentral.com/articles/10.1186/s12864-022-08299-w