細胞內廣泛存在相分離(Phase Separation)現象,成千上萬的蛋白或核酸分子在復雜的細胞內部形成一個一個無膜“隔間”,就像油滴在水中一樣,彼此互不干擾地參與細胞內如轉錄調控、應激、蛋白質質量控制、DNA復制等多種重要的生物學過程。1,6-己二醇(1,6-HD)是一種能夠使得相分離液滴溶解的化學小分子,它是目前唯一的能同時破壞多種相的工具,所以非常有潛力應用于研究全局層面上相分離現象與其他生物學進程或結構之間的關系。但是,在不同的研究中,1,6-HD的應用條件千差萬別,沒有統一的標準,某些條件甚至會導致細胞凋亡、蛋白異常凝集、細胞皺縮、染色質“凍結”等副作用,這大大阻礙了這一工具的應用。
另一方面,真核細胞的染色質會以特定的形式折疊在細胞核內,在空間上形成有序的三維結構,這些三維結構對細胞生命活動至關重要,與細胞命運決定和疾病發生都有關系。那么染色質三維結構是如何被有序組織起來的呢?一直有假說認為相分離在其中發揮了功能,但目前只有間接的或點例的證據,缺乏全局水平上研究。
8月17日,我校中山醫學院丁俊軍課題組在Genome Biology發表了題為“Time-dependent effect of 1,6-hexanediol on biomolecular condensates and 3D chromatin organization”的文章,首次系統測試并報道了一個適用于多種細胞系、副作用較小的1,6-HD應用條件(1.5%, 2 min),并繪制了1,6-HD處理下動態的染色質三維結構圖譜,用于探究相分離和染色質三維結構的關系。
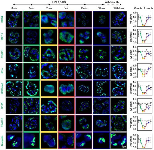
在該項工作中,研究人員首先在小鼠胚胎干細胞(mESCs)中測試了不同濃度和時間的1,6-HD處理對多種相分離液滴、細胞活力、細胞核體積和染色質動態性的影響。文章發現,1.5%的1,6-HD對相分離液滴具有時間依賴效應,短時間處理使得相分離液滴溶解,而長時間處理則使得其重建(圖1),另外更高濃度(5%和10%)的1,6-HD在短時間處理(2 min)時已經會導致嚴重的細胞凋亡。因此,該研究首次系統測試了1,6-HD的條件并報道了低濃度、短時間(1.5%, 2min)是優化的1,6-HD應用條件,這一條件在多種細胞系中都能在不導致細胞凋亡、不影響細胞核體積和染色質動態性的情況下破壞相分離,可以應用于研究相分離與其他生物學進程之間的關系。

圖1 1,6-HD對相分離液滴的時間依賴效應
研究人員進而繪制了低濃度1,6-HD處理下時間動態的染色質三維結構圖譜,首次描述了相分離溶解和重建過程中染色質結構的變化。研究結果表明,短時間1,6-HD處理會導致長距離互作減弱、短距離互作增加、基因組區室化增強、激活的基因組區室(Compartment A)內部互作更加均勻、抑制的基因組區室(Compartment B)向Compartment A轉變、拓撲相關結構域(TAD)重組,而長時間的1,6-HD處理則具有相反的影響,這些結果說明1,6-HD對不同層級的染色質三維結構的影響也具有時間依賴效應,這將相分離與染色質三維結構聯系起來。
除了分析1,6-HD對整體的染色質結構的影響,該研究還結合ChIP-seq數據鑒定了相分離組分富集的染色質相互作用。文章發現這些相互作用都是較長距離的,而且在1,6-HD處理之后劇烈減弱了。這些結果支持了一個新的模型,即相分離是通過維持長距離的染色質相互作用來維持不同層級的染色質三維結構的。
該項研究提供了一個優化的1,6-HD應用條件,有助于未來相分離的功能研究。基于這個條件,研究探討了相分離與染色質三維結構的關系。該項研究優化了有力的研究工具,豐富了我們對染色質結構的認識,也為未來進一步研究特定的相分離液滴對染色質結構的具體影響提供了資源。
丁俊軍課題組的博士研究生劉心儀和姜少帥博士為本文共同第一作者。丁俊軍教授為這篇文章的唯一通訊作者。
論文鏈接:https://genomebiology.biomedcentral.com/articles/10.1186/s13059-021-02455-3