AG百家乐大转轮-AG百家乐导航_怎么看百家乐走势_全讯网官网 (中国)·官方网站

科研新聞

首頁 > 科研新聞 > 正文

中山眼科中心柳夏林和劉奕志團隊發現RIP3+小膠質細胞亞群介導低氧誘導的程序性壞死促進視網膜新生血管性疾病

稿件來源:中山眼科中心 發布日期:2021-03-19 閱讀量:

近日,中山大學中山眼科中心的柳夏林教授、劉奕志教授及瑞典卡羅琳斯卡醫學院曹義海教授為共同通訊作者,中山眼科中心的何嫦醫生為第一作者,在國際著名期刊Proc Natl Acad Sci U S A雜志上以Research Article發表題為“A specific RIP3+ subpopulation of microglia promotes retinopathy through a hypoxia-triggered necroptotic mechanism”的研究論文。揭示了一個特異RIP3+小膠質細胞亞群促進視網膜新生血管性疾病的新機制。

視網膜新生血管性疾病是一類難治性致盲性眼病,包括早產兒視網膜病變(ROP)、糖尿病視網膜病變(DR)及新生血管性老年性黃斑變性(AMD)等,臨床上常用的抗VEGF藥物對部分病人療效不佳,亟需探索新型抗新生血管治療方案。小膠質細胞是中樞神經系統中重要的免疫細胞,不僅可以調控視網膜的血管發育,也參與異常血管形成過程。但小膠質細胞介導的病理性視網膜新生血管形成的具體機制不清,也影響了靶向小膠質細胞干預疾病的研究進程。

該研究工作首次發現了視網膜新生血管形成中的特殊RIP3+小膠質細胞亞群,闡明其在低氧條件下激活RIP1/RIP3/MLKL信號通路發生程序性壞死,并通過此方式釋放FGF2等促血管生成因子,從而導致病理性視網膜新生血管形成的具體機制。該研究拓展了對小膠質細胞異質性的認識,豐富了其細胞亞群圖譜,并更新了對細胞死亡這一功能的認知,提出了抗小膠質細胞程序性壞死和抗VEGF聯合應用的治療方案,為臨床治療視網膜新生血管性疾病提供了新的方向。

在這項研究工作中,研究人員運用單細胞轉錄組測序技術在小鼠氧誘導視網膜新生血管(OIR)模型中進行小膠質細胞亞群分類分析,發現OIR中有一群特殊的以RIP3+為特征的小膠質細胞亞群,并通過視網膜鋪片的免疫熒光染色,研究人員在新生血管周圍觀察到該群Iba1+ RIP3+小膠質細胞,進一步驗證了單細胞測序中發現的程序性壞死的小膠質細胞亞群。接下來,利用小膠質細胞特異的RIP3條件敲除小鼠(RIP3 CKO)造模,發現其新生血管明顯減少,明確了該亞群細胞介導病理性視網膜新生血管形成(圖一)。

圖一 Rip1/Rip3高表達的小膠質細胞發生程序性壞死促進視網膜新生血管形成

同時,研究人員在體外培養小鼠原代小膠質細胞和小膠質細胞系,再次證明低氧環境可誘導小膠質細胞上調RIP1/RIP3/MLKL發生程序性壞死,并發現該過程可被RIP1抑制劑Nec-1阻斷(圖二)。

圖二 低氧刺激可在體外誘導小膠質細胞發生程序性壞死

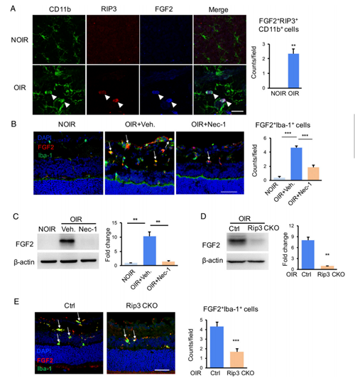
為了進一步探究RIP3+小膠質細胞程序性壞死是如何介導視網膜新生血管形成,研究人員利用Luminex高通量多因子檢測技術篩選促血管生成因子的表達情況,發現FGF2在OIR模型中上調最為顯著。進一步在OIR小鼠視網膜中明確,RIP3+小膠質細胞高表達FGF2,且當應用RIP1抑制劑Nec-1和利用RIP3 CKO的功能缺失策略時,FGF2表達釋放明顯減少。提示RIP3+小膠質細胞可通過程序性壞死釋放FGF2(圖三)。

圖三 發生程序性壞死的小膠質細胞高表達FGF2促血管生成因子

以上研究證明,在低氧刺激下,視網膜小膠質細胞RIP3+亞群發生RIP1/RIP3/MLKL依賴的程序性壞死,釋放FGF2,從而促進視網膜新生血管。基于此,我們提出了聯合抗程序性壞死和抗VEGF治療視網膜新生血管的新策略。動物實驗結果顯示,聯合治療效果顯著(圖四)。

圖四 抗程序性壞死-FGF2聯合抗VEGF對視網膜新生血管性疾病的干預作用

綜上,該研究首次描繪了視網膜新生血管形成中的小膠質細胞亞群圖譜,發現特殊RIP3+亞群具有促新生血管形成的功能,可通過激活RIP1/RIP3/MLKL信號釋放FGF2,介導血管生成。

該項目研究得到了國家重點研發計劃、國家自然科學基金和廣州市科技項目支持。

論文鏈接:https://www.pnas.org/content/118/11/e2023290118

中大新聞
新聞投稿
恒和国际| 博彩策略| 大佬百家乐的玩法技巧和规则| 澳盈88投注| 百家乐官网娱乐平台备用网址| 如何玩百家乐赚钱| 線上投注| 百家乐官网荷| 二八杠生死门口诀| 博彩开户| 利来百家乐官网的玩法技巧和规则| 威尼斯人娱乐场钓鱼网站 | 58百家乐官网的玩法技巧和规则 | 大发888客户端安装| 澳门百家乐官网下三路| 风水24向吉项| 大连娱网棋牌打滚子| 百家乐官网稳赢秘诀教学| LV百家乐客户端LV| 桑日县| 百家乐心态研究| 大发888官方 hdlsj| 百家乐官网小钱赢钱| 百家乐黏土筹码| 海威百家乐官网赌博机| 中国百家乐软件| 百家乐官网庄不连的概率| 3U百家乐官网娱乐城| 真人百家乐视频赌博| 宜阳县| 百家乐平注法口诀| 百家乐官网增值公式| 百家乐楼梯缆| 百家乐官网是真的吗| 百家乐币| 百家乐官网游戏的玩法| 百乐坊百家乐娱乐城| 哪里有百家乐官网赌博网站| 聚宝盆百家乐的玩法技巧和规则 | 网上百家乐软件大全酷| 迪威百家乐官网现场|