人體為對抗外部病原的侵襲,形成了免疫系統,其中以抗體為核心的適應性免疫系統是關鍵。抗體重排是人體免疫系統中最精妙的設計之一,它利用極少量的基因實現了對近乎無限多樣性的病原物的特異性識別和防御,是生命從低等向高等演化的重要條件之一??贵w重排依賴于重組激活酶RAG1/RAG2復合物對位于抗原受體基因簇的V,D,J基因片段進行識別,進而啟動DNA切割和基因組的重組修復,最終產生高度多樣的抗原識別受體。關于抗體重排機制是如何起源及演化的,一直是免疫學家和演化生物學家共同關注的前沿問題。中山大學徐安龍教授團隊針對這一關鍵的科學問題開展了一系列研究,在抗體重排機制的起源,RAG like蛋白復合物的結構,功能調控等多方面取得了重要進展。
2016 年,徐安龍教授團隊在古老物種文昌魚中發現了原始的RAG 轉座子ProtoRAG。研究表明ProtoRAG不僅具有經典的DNA轉座子結構,其還編碼了兩個相向轉錄的RAG1-like及RAG2-like蛋白。文昌魚RAG1L/RAG2L復合物具有介導ProtoRAG轉座及重組宿主基因組的功能,從而為諾貝爾生理或醫學獎獲得者利根川進提出的RAG介導的抗體基因重排機制起源于古老的轉座子系統假說提供了直接證據,該成果發表在《Cell》雜志(Cell 166, 1–13, 2016)。

圖1. ProtoRAG介導的轉座與哺乳動物RAG介導的抗體重排過程高度相似
2019 年,徐安龍教授團隊聯合耶魯大學的David G. Schatz和Yong Xiong教授團隊,揭示了ProtoRAG 轉座酶的冷凍電鏡結構,從蛋白結構層面推演了RAG轉座子被馴化為RAG 重組酶的機制,進一步完善了抗體重排機制的轉座子起源理論,該成果以研究論文(Article)形式在《Nature》雜志上發表(Nature 569, 79–84, 2019)。

圖2. ProtoRAG核心結構域與底物DNA結合的冷凍電鏡結構圖
發現ProtoRAG 轉座子后,一個重要的科學問題一直懸而未解?;钴S的轉座子在宿主基因組中移動跳躍,可影響基因組穩定性,從而對宿主產生危害。已發現的高等脊椎動物RAG系統基本都丟失了轉座子特征和體內的轉座活性。那么,文昌魚基因組中的ProtoRAG是如何維持其轉座子特征,卻又不對宿主基因組產生嚴重危害呢?
在國家科技重大專項、國家自然科學基金、廣東省自然科學基金杰出青年基金,山東省海洋學科專項基金等基金項目的資助下,徐教授團隊進一步揭示了文昌魚的YY1因子可抑制ProtoRAG 的轉錄和轉座活性,并有利于ProtoRAG更精準地靶向和重組宿主DNA。該研究為ProtoRAG 轉座子活性的維持及宿主基因組穩定性之間的平衡策略提供了獨到的見解,進一步完善了RAG 轉座子的演化理論。2020年9月9日,該成果以題為“Functional regulation of an ancestral RAG transposon ProtoRAG by a trans-acting factor YY1 in lancelet”的研究論文(Article)形式在國際知名期刊《Nature Communications》上發表。中山大學生命科學學院劉松博士和元少春教授為該論文的共同第一作者,徐安龍教授和元少春教授為該論文的共同通訊作者。

圖3. 文昌魚BbYY1 調控ProtoRAG的 示意圖
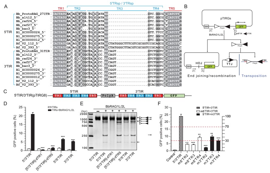
在2020年2月,徐安龍教授團隊還在ProtoRAG和其配體DNA的功能演化方面取得了重要進展。該團隊在《National Science Review》雜志上發表了題為“Functional requirement of terminal inverted repeats for efficient ProtoRAG activity reveals the early evolution of V(D)J recombination”的研究論文,從轉座子末端重復序列(TIR)的角度,揭示了非對稱TIR序列在RAG轉座酶介導的重組過程中發揮著重要作用。ProtoRAG識別非對稱TIR序列對其結構及功能的維持具有重要意義。中山大學生命科學學院陶鑫博士和元少春教授為該論文的共同第一作者,徐安龍教授和元少春教授為該論文的共同通訊作者。

圖4.ProtoRAG的高效重組活性依賴其對非對稱TIR序列的識別
通過在無脊椎動物中發現了免疫學界尋找多年的ProtoRAG轉座子,并系統研究了該轉座子的功能,結構及調控,徐安龍教授團隊不僅證實了“抗體重排機制起源于原始的RAG轉座子”的假說,還初步揭示了該轉座子在進化過程中被馴化為宿主基因的機制。未來通過開展更全面的比較免疫學研究,徐教授團隊有望進一步揭開適應性免疫系統起源的神秘面紗,并為新型抗體和疫苗的制備提供新的工具!
Nature Communications全文鏈接:https://www.nature.com/articles/s41467-020-18261-7
National Science Review全文鏈接:https://academic.oup.com/nsr/article/7/2/403/5624984