中大新聞網訊(通訊員李帥)荒漠約占全球陸地總面積的1/3,是地球上面積最大、研究最不充分的生境之一,同時也是地球微生物多樣性的重要寶庫。對荒漠生態系統的微生物多樣性、組成和功能進行剖析,將有助于了解旱地生命帶來的全球變化、威脅與機遇。作為荒漠生境的一種典型代表類型,沙漠棲息地中許多不同的微生物可產生一系列新的生物活性化合物,包括抗菌、消炎、抗腫瘤及群體感應抑制等諸多方面。然而,由于生態位特化性強、樣品采集困難以及傳統培養方法適應性有限等因素,絕大多數沙漠微生物被忽視了在實驗室條件下的培養與分類鑒定。這一大部分尚未得到充分探索的微生物多樣性,代表了巨大的未開發、未表征的微生物資源,俗稱“微生物暗物質”,其從根本上阻礙了微生物生態學的發展和生物資源的開發利用。
盡管基于直接宏基因組學測序(如16S rRNA擴增子、鳥槍法測序)或培養組學(Culturomics)的微生物組學研究不斷取得令人振奮的重要發現,但這兩種技術目前仍存在諸多局限性。例如,直接宏基因組測序數據的實用性與群落的復雜度和生物量、測序技術和參考數據庫等高度相關,這些均可能會導致群落中大量低豐度細菌類群或一些特定類群被忽略;而培養組學通常被認為是勞動密集型的,其可能會遺漏群落中的一些重要特定類群,且難以獲取全面的菌株數據集信息。有研究表明,選擇性培養富集以降低群落復雜性的策略可能有助于特定環境中微生物群落的宏基因組學研究。然而,在此之前,尚未有結合培養組學和培養富集宏基因組測序兩種方法對沙漠微生物組進行挖掘的研究報道。

圖1. 實驗設計示意圖
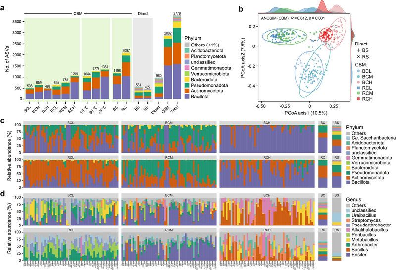
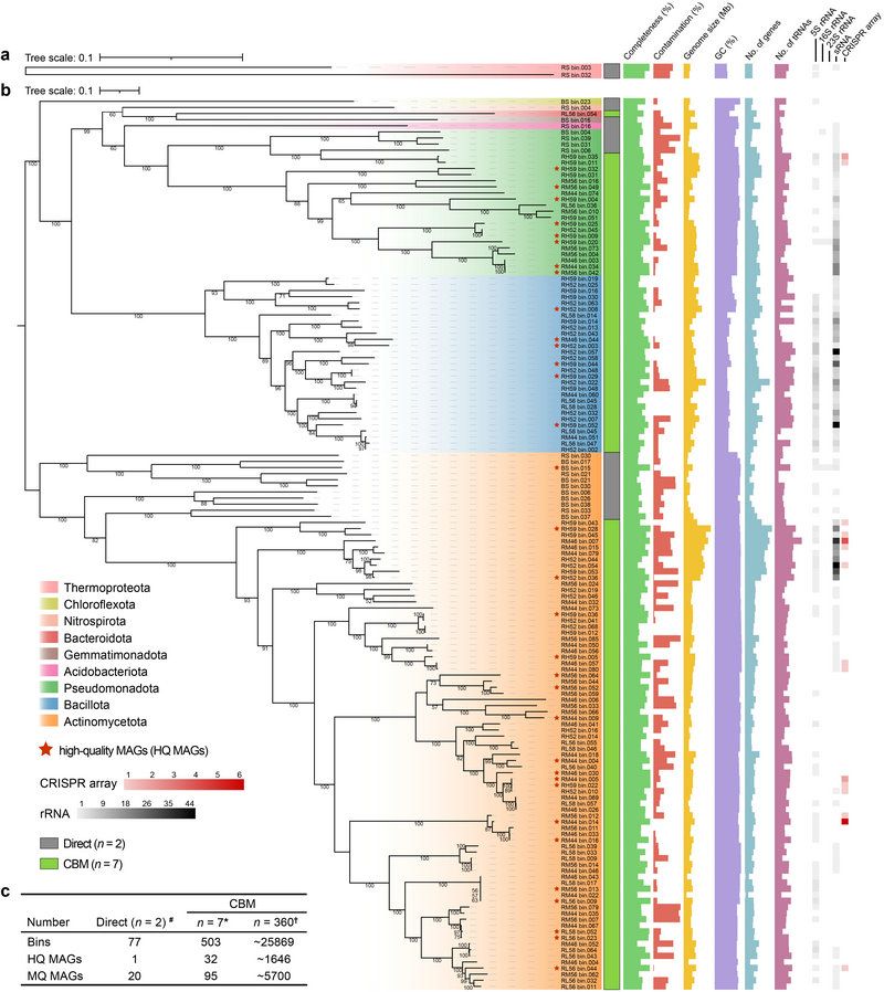
以挖掘沙漠土壤微生物暗物質為例,中山大學生命科學學院李文均教授團隊提出了一種融合了培養組學和宏基因組學方法(全長16S rRNA擴增子和鳥槍法測序)的多組學研究策略(圖1),即基于培養組的宏基因組學(CBM)。研究結果表明,將高分辨率的CBM方法與直接宏基因組測序相結合,能夠深入剖析和挖掘沙漠土壤中的微生物暗物質資源。作為一種整合的多組學研究策略,CBM能夠通過提高ASVs和高/中質量MAGs的恢復率,極大提高沙漠土壤微生物組的分類和功能分辨率(圖2和3),并且重要的是它能在宏基因組測序結果的指導下對感興趣的微生物進行恢復性分離。得益于物種水平的分析,研究還揭示了沙漠土壤中尚未被充分開發的細菌新資源的巨大潛力(圖4)。此外,多重條件組合下的培養組學實驗結果為分離沙漠土壤中某些特殊或新的細菌類群也提供了重要參考。有了這些數據,我們能更好地了解沙漠微生物的群落組成和分布、微生物之間的相互作用、環境適應機制以及物種基因庫。基于培養組的宏基因組學,為深入認識和挖掘微生物組樣本中的暗物質資源提供了一個新的視角,尤其是那些來自于極端或特殊生境的樣本。

圖2. 148個高質量或中質量MAGs的系統發育樹及概況

圖3. 原始土壤及其相關培養物的細菌多樣性及組成

圖4. 潛在新分類群概況
近日,該成果以“Capturing the microbial dark matter in desert soils using culturomics-based metagenomics and high-resolution analysis”為題發表在國際生物學期刊npj Biofilms and Microbiomes上,中山大學生命科學學院為第一署名單位。中山大學李文均教授、董雷副研究員為該論文的共同通訊作者,中山大學—嘉應學院聯合基地博士后李帥為該論文第一作者。本課題研究得到第三次新疆科學考察計劃、國家自然科學基金、廣東省基礎與應用基礎研究基金和廣東省重點研發計劃的支持。