中大新聞網訊(通訊員門雪嬌)近日,中山大學附屬第三醫院腦病中心陸正齊教授團隊在國際權威期刊Microbiome發表題為“Gut microbes exacerbate systemic inflammation and behavior disorders in neurologic disease CADASIL”的研究論文。中山大學附屬第三醫院腦病中心神經內科陸正齊教授、中山大學醫學院趙文婧教授、中山大學醫學院牟相宇副教授為共同通訊作者,中山大學醫學院劉勝博士后、中山大學附屬第三醫院腦病中心神經內科門雪嬌主治醫師、中山大學醫學院郭楊博士為論文共同第一作者。
CADASIL全名為伴有皮質下梗死和白質腦病的常染色體顯性遺傳性腦動脈病(Cerebral autosomal dominant arteriopathy with subcortical infarcts and leukoencephalopathy),是由NOTCH3突變引起的最常見的單基因遺傳性腦小血管病,發病率約為千分之三,臨床早期主要是偏頭痛和焦慮抑郁,中年之后表現為中風和血管性癡呆等,具有早發病、高致殘率和高經濟負擔的特點。既往研究證實,CADASIL疾病的臨床表型受遺傳因素和其他因素的共同作用。然而,在世界范圍內,目前該病尚無針對遺傳病因的治療。研究表明,炎癥免疫機制在CADASIL的發生發展中發揮重要作用。因此,探究該病免疫相關的發病機制對疾病的治療有著重要的臨床意義。
腸道微生物,和人體的免疫系統密切聯系,被認為是人體的第二基因組,參與了多種神經系統疾病的發生發展。目前只有一篇16S rRNA基因測序的研究發現了與CADASIL疾病相關的腸道菌群菌屬。然而,相關腸道微生物菌種在CADASIL中的作用和功能尚未可知。基于此,本研究探究腸道微生物通過腦腸軸作用于CADASIL的機制。
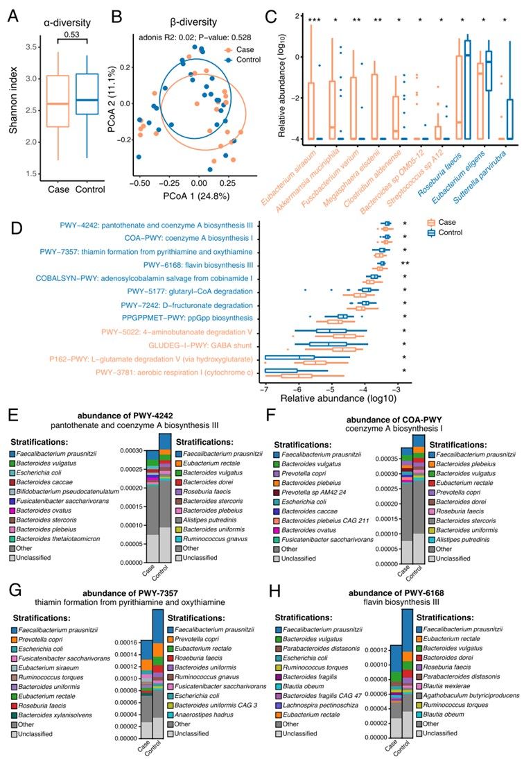
研究首先對CADASIL患者及家屬對照的糞便和血清樣本進行多組學分析,多組學研究表明CADASIL患者的腸道微生物組成、功能及代謝較對照組發生了一些顯著的改變(圖1、2)。

圖1:CADASIL患者腸道微生物的組成和功能發生了一些改變

圖2:CADASIL患者的糞便和血清代謝物的差異
宏基因組的功能通路分析表明,γ-氨基丁酸(GABA)相關代謝通路在患者的腸道菌群中顯著富集;血清代謝組和神經遞質檢測結果也表明,谷氨酸/γ-氨基丁酸(Glu/GABA)比例在患者中顯著偏高。研究團隊進一步分析了GABA相關代謝通路中的5個酶,發現GABA氨基轉移酶的豐度在患者組中顯著偏高,并且E. siraeum和M. elsdenii對該酶的豐度起到了重要的貢獻作用,而這兩種細菌都是患者里顯著高于健康家屬。以上發現提示E. siraeum和M. elsdenii可能通過調節Glu/GABA比例進而影響CADASIL的表型。
研究團隊繼續發現,CADASIL患者有五種血清炎癥因子顯著升高,它們與腸道菌群的毒力因子相關,其中IL-1β與毒力因子VFG002555正相關(圖3)。基因組分析發現F. varium擁有與VFG002555高度同源的蛋白(>50%)。腸道細菌和炎癥因子的關聯分析也顯示F. varium與IL-1β和IL-6正相關(圖4)。

圖3:CADASIL患者的血清炎癥因子升高,且與腸道菌群的毒力因子相關。

圖4:CADASIL患者腸道微生物與血清炎癥因子的關系
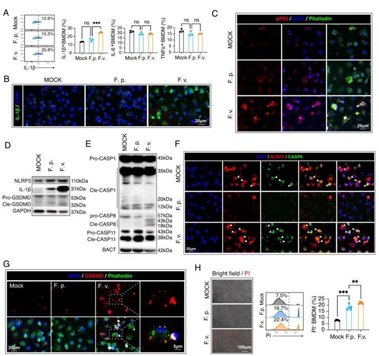
為明確F. varium在CADASIL疾病中的作用,研究團隊首先應用細胞模型研究患者來源的F. varium的可能促炎機制,發現F. varium誘導巨噬細胞中非典型Caspase 8炎癥小體的激活(圖5)。進一步在Notch3鼠模型中對該機制進行驗證,靶向培養和機制研究提示患者來源的F. varium菌種引發Notch3突變小鼠巨噬細胞中caspase-8依賴的非典型炎癥小體激活及行為障礙(圖6)。

圖5:應用細胞模型研究患者來源的F. varium的作用機制

圖6:在小鼠模型中驗證F. varium在CADASIL發病中的作用和功能
本研究中,中山大學附屬第三醫院陸正齊教授團隊聯合中山大學醫學院從事炎癥性疾病基礎研究的趙文婧教授團隊,以單基因遺傳性腦小血管病為研究對象,揭示了腸道微生物通過腦腸軸誘發系統性炎癥,從而促進CADASIL發生發展的機制,為未來從炎癥免疫機制出發進一步提出切實有效的CADASIL治療手段提供了理論基礎。