類風濕性關節炎是一種常見的自身免疫性疾病,全世界人口患病率為0.5-1%。患者會出現關節疼痛、畸形及功能喪失等癥狀,嚴重者會導致死亡。RA的病因和發病機制十分復雜,目前尚沒有方法徹底治愈RA,臨床上采用緩解病情抗風濕藥物抑制病情發展,但存在毒副作用大、影響自身免疫力、價格昂貴等問題。因此尋找RA新靶點,開發新型治療策略具有重大意義。我校材料科學與工程學院劉利新副教授及合作者經過六年的研究,揭示了游離核酸(cfDNA)與類風濕關節炎(RA)的密切關系,并通過材料干預致病過程建立一種治療RA新方法。

圖1. (A)RA和骨關節炎(OA)病人關節積液中cfDNA濃度對比;
(B,C)RA病人關節積液中cfDNA有很強的炎癥刺激作用;
(D)RA病人積液CpG模塊低甲基化特征;(E)富含低甲基化CpG模塊可誘導小鼠產生RA炎癥反應。
RA患者體內存在異常高水平的cfDNA,然而尚未有研究報道明確證明其與RA發病機理之間的關系。項目團隊從163例患者樣本中,驗證了RA患者血漿和關節積液中的cfDNA含量遠高于對照組,并且刺激RA患者的原代滑液單核免疫細胞和成纖維樣滑膜細胞產生高水平的促炎因子(圖1)。通過全基因組測序和生物信息分析發現,RA患者積液中cfDNA具有特定的富含低甲基化CpG序列。動物實驗顯示,富含低甲基化CpG序列可誘發小鼠出現顯著的關節炎癥和骨侵蝕癥狀。這項工作首次揭示了RA病人cfDNA特異序列結構和炎癥的密切關系,為RA臨床的診斷和治療提供了新的分子標記。該研究結果于2020年4月在國際綜合學術期刊Frontiers in Immunology上發表[1]。

圖2.(A)cNP顯著抑制cfDNA對原代細胞的激活;(B)cNP與溶酶體共定位;
(C、D)cNP顯著改善模型大鼠癥狀和(E)恢復其活動能力。
前期該項目團隊提出使用陽離子聚合物材料清除帶負電荷的cfDNA,作為抑制、治療RA的新概念。從細胞和動物模型層次,發現陽離子納米顆粒(cNP)具有高效結合核酸的能力,有效抑制cfDNA對病人纖維樣滑膜細胞的活化(圖2)。動物實驗顯示陽離子納米材料易富集到RA模型鼠的炎癥關節,更好抑制RA模型鼠的炎癥反應,顯著改善關節腫脹、骨和軟骨破壞等癥狀,甚至使晚期RA大鼠恢復活動能力。該研究在國際綜合學術期刊Nature Communications發表[2]。

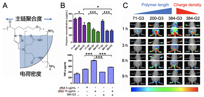
圖3. (A)精確調節結構的聚陽離子庫;(B)材料結構與細胞毒性的關系;
(C)抑制免疫細胞分泌細胞因子;(D)結構對材料在炎癥部位聚集的影響。
為了克服膠束顆粒在體內可能解離產生的不確定性,研究團隊通過調節可降解的聚己內酯主鏈聚合度、伯胺基型聚酰胺-胺型樹枝狀分子(PAMAM)接枝代數,獲得一個精確調控電荷密度和分子量的生物可降解陽離子聚合物庫(圖3)。揭示了陽離子聚合物的精確結與其核酸結合、毒性、抑制炎癥、小動物體內分布的關系,從而選擇最佳性能材料來有效抑制RA模型鼠的關節腫脹、滑膜增生和骨質破壞。該研究在國際化學綜合學術期刊Angewandte Chemie International Edition發表[3]。

圖4.(A、B)調整cNP電荷密度;(C)增加PEG密度改善模型大鼠的癥狀及
(D)有利于cNP在炎癥關節的聚集。
項目團隊繼續圍繞如何減少陽離子聚合物在體內的毒性開展研究,通過引入PEG來調節嵌段共聚物納米顆粒表面聚陽離子的密度,來研究顆粒電荷密度與毒性和療效之間的關系(圖4)。發現PEG的引入在降低表面電荷密度的同時,大大減弱細胞毒性,并能夠增加納米顆粒在大鼠模型關節處的積累和滯留時間,提高了材料抑制病癥的效果。這項工作為清除cfDNA材料的結構設計提供了指導。該研究于2020年5月在國際材料綜合學術期刊Advanced Functional Materials發表[4]。
該項目研究從臨床RA病人獲得樣本,從分子和細胞層次揭示了cfDNA與RA的密切關系。進一步運用材料對這種非正常免疫反應的干預,達到抑制RA疾病發展的目的。為RA疾病的診斷和治療提供一個非傳統、顛覆性的新策略。
這項研究工作得到了我校孫逸仙紀念醫院、中山眼科中心、附屬第一醫院,中國人民解放軍廣州軍區總醫院、美國哥倫比亞大學等單位合作者的支持,得到國家自然科學基金、廣東省自然科學基金和廣東省珠江人才計劃創新創業團隊項目的資助。
論文鏈接:
[1] https://doi.org/10.3389/fimmu.2020.00662.
[2] https://doi.org/10.1038/s41467-018-06603-5.